发布时间:2023-02-09 04:46:55
ANTA双肩包、醇龙小学生书包、护童护脊减负双肩包、小猪班纳童书包4款学生书包总体表现较佳,综合评价指数五星……这是广东省珠海市消费者权益保护委员会联合澳门特别行政区政府消费者委员会于近日共同开展学生书包比较试验的结果。
此次两地消委会进行的比较试验样品有17款,由两地消委会工作人员以普通消费者身份、连同测试机构工作人员一起随机购买,其中线下实体店13款、线上电商平台4款。产品价格从54元至1008元不等。涉及的品牌有FILA、Millton、SPI、LEGO、UNITRAVEL、夢樂、英国牛津、小恶魔、小黄鸭、ANTA、哈贝多、护童、Dr.Kong(江博士)、小猪班纳、sanrio、迪士尼、醇龙。

购买学生书包时,消费者除了关注产品的价格、款式以外,还特别重视产品的质量安全问题,即物理性能和化学性能问题,同时也注重使用过程中的体验感。此次比较试验依照国家强制性标准GB21027—2020《学生用品的安全通用要求》、轻工行业推荐性标准QB/T1333—2018《背提包》和QB/T2858—2007《学生书袋》,对书包的物理、化学性能进行测试;用户体验方面则邀请15名小学生现场进行体验评价。
在物理性能方面,比较试验测评了书包各个部件的耐用度,同时测评书包的面料和缝合工艺。测评的具体指标有:“负重”主要考察书袋在规定的重量下,各类起连接作用的提把、背带、调整带、钩环不应发生20%以上的变形;“缝合强度”主要考察面料之间的缝合强度在60mm×60mm有效面积上不低于200N;“摩擦色牢度”主要是检验书包面料使用中掉色情况;“拉链耐用度”主要考察拉链使用500次,无掉牙,无错牙,无损坏。
物理性能测试结果显示,17款测试样品的物理性能均符合标准要求。其中,ANTA双肩包、FILA的Backpack、小猪班纳童书包、醇龙小学生书包的各项物理性能指标总体表现较佳。
物理性能指标测试结果

(数据来源:珠海市消委会)
在化学指标方面,检测的项目是对学生书包中可能含有的甲醛、可迁移元素及可分解有害芳香胺等有害物质的含量进行检测。测试结果显示,17款测试样品的化学性能指标均符合相关标准要求。
化学性能指标测试结果

(数据来源:珠海市消委会)
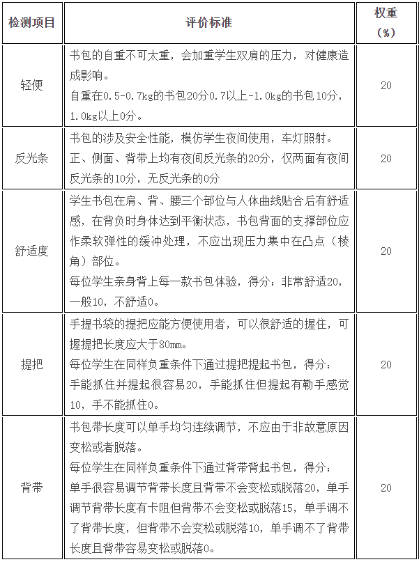
在用户体验方面,主要测评 “轻便”“反光条”“舒适度”“提把”和“背带”五个项目。“轻便”是指书包的自重不宜太重,否则会加重学生双肩压力,对健康造成影响;“反光条”作为书包安全提醒功能,可以在夜间反射周围的光线,从而对路人和司机起到一定的警示作用,有些书包仅有一面甚至无夜间反光条,安全指数不达标;“舒适度”是考核书包在肩、背、腰三个部位与人体曲线贴合后的感受;“提把”应能方便使用者在负重的条件下舒适地提起书包;“背带”是在负重条件下能均匀连续调节。通过收集15名在读小学生的用户体验数据,对样品进行体验评分,总分100分。
结果显示,17款样品用户体验评价均在三颗星以上,其中ANTA双肩包、醇龙小学生书包、护童护脊减负双肩包、小猪班纳童书包等4款样品表现较好,获评五星。
用户体验项目

珠海市消委会供图
从学生书包的几个关键性能和用户体验指标的评价结果来看,ANTA双肩包、醇龙小学生书包、护童护脊减负双肩包、小猪班纳童书包等4款样品总体表现较佳。部分样品的用户体验感评价一般,设计仍有待提高,特别是夜间反光条的缝制应引起广大生产企业的重视,在昏暗的光线中,可警示司机减速或停车,起到保护学生的安全。
17款学生书包比较试验性能指标和用户体验评价指标综合评价表


(数据来源:珠海市消委会)
消费提示
1.查看标志是否齐全。要选择正规商店购买标志齐全的书包,注意查看书包产品的商标、名称、规格型号、执行标准、生产商或经销商名称和地址,以及书包材质标注等信息是否齐全。
2.查看外观注意六项。仔细查看书包的外观,外观应形体饱满,弧线自然,粘贴平服,整洁干净;缝合线迹平直,针距一致,缝合牢固;配件应光亮无锈残,无毛刺、无起皮脱落现象;有无反光条;试一试拉链是否拉合滑顺,无错位,无掉牙;配件是否平服、牢固。
3.辨别气味警惕异味。留意书包是否有异味,如果刺鼻的味道比较大,很可能是不合格产品。
京公网安备 11010802039537号