发布时间:2024-03-19 03:33:30
中新网3月18日电(中新财经记者 左雨晴) 3月15日, 多家企业用未经严格处理的槽头肉制作梅菜扣肉预制菜,一经曝光,便引发舆论强烈关注。
不少网友注意到,这些梅菜扣肉不仅在线下有售,也流入到各大电商直播间,成为被主播们推荐的“网红好货”。
东方甄选、小杨哥曾带货这款梅菜扣肉
在“3·15晚会”曝光的问题企业和产品中,由安徽东辉食品科技有限公司生产的“御徽缘梅菜扣肉”榜上有名,而这款产品在“东方甄选”和“疯狂小杨哥”直播间均有销售。
对此,不少网友质疑,“最爱吃的扣肉,在东方甄选买了好几回……”“不是说背调很严格吗?为什么会出问题?”
知名打假人“王海”在社交媒体平台指出,仅仅三只羊乔妹一场直播销售量就突破24.2万单,以每单59.9元计算,累计销量突破1400万元。而东方甄选销量 5.3万单,销量达到317万元。
中新财经注意到,据东方甄选和三只羊网络公告显示,该款产品的生产商为安徽东辉食品科技有限公司、销售方为湖北小橙优选科技发展有限公司。而“小橙优选”在短视频平台的注册商店——“御徽缘生鲜旗舰店”,3月15日当晚删除了全部的视频和商品。
“御徽缘生鲜旗舰店”页面显示,截至目前,其总销量为108.9万。
致歉:称线上产品未违规使用槽头肉
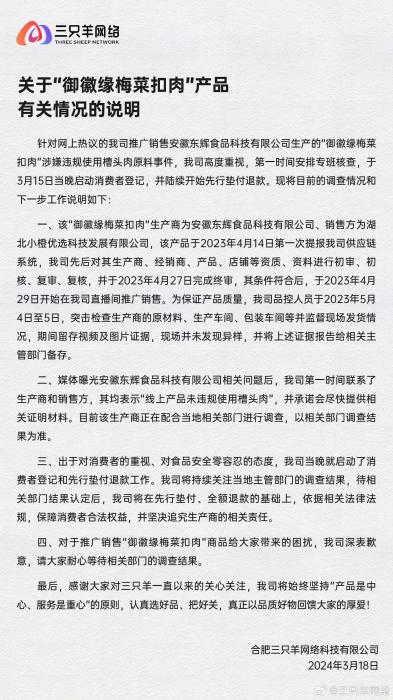
3月18日,东方甄选和三只羊网络先后发布公告,承认带货过该款梅菜扣肉,并为此致歉。
东方甄选表示,3月16日上午,决定为消费者先行垫付退款。“如果商家不能提供有力证据,我们将在垫付全额退费的基础上,进一步对消费者垫付三倍赔偿,并坚决追究商家和生产厂家的责任。”

三只羊网络”的致歉声明。 截图自“三只羊网络”官方微博。
三只羊网络则表示,已于3月15日当晚启动消费者登记,并陆续开始先行垫付退款。
对此前的品控环节,三只羊网络称:“品控人员于2023年5月4日至5日,突击检查生产商的原材料、生产车间、包装车间等并监督现场发货情况,期间留存视频及图片证据,现场并未发现异样,并将上述证据报告给相关主管部门备存。”
值得一提的是,无论是东方甄选还是三只羊网络,均声称“生产商和销售方均表示线上产品未违规使用槽头肉,并承诺会尽快提供相关证明材料。”
御徽缘生鲜旗舰店客服也向中新财经强调,所售梅菜扣肉无问题。“我们线上所售卖扣肉,保证每一盒都是采用的五花肉,政府部门现在也在核实调查,有任何消息我们会第一时间公布,同时也支持去正规机构检测,检测费用我们承担!如果想退货,我们也马上去给您处理,毕竟看到了新闻,心里肯定还是不舒服,我们也会积极配合处理。”
“垫付三倍赔款”还是“退一赔十”?
值得注意的是,东方甄选对此承诺了“三倍赔款”;不过也有网友认为,此种情况应该“退一赔十”。
“赔三”还是“赔十”,在法律上究竟如何界定?
《中华人民共和国消费者权益保护法》第五十五条规定:“经营者提供商品或者服务有欺诈行为的,应当按照消费者的要求增加赔偿其受到的损失,增加赔偿的金额为消费者购买商品的价款或者接受服务的费用的三倍;增加赔偿的金额不足五百元的,为五百元。法律另有规定的,依照其规定。”
《中华人民共和国食品安全法》第一百四十八条规定:“生产不符合食品安全标准的食品或者经营明知是不符合食品安全标准的食品,消费者除要求赔偿损失外,还可以向生产者或者经营者要求支付价款十倍或者损失三倍的赔偿金;增加赔偿的金额不足一千元的,为一千元。”
时代九和律师事务所合伙人、律师蔡伟东认为,出现分歧的原因是双方援引的法律依据不同。“在本次事件中,消费者的消费客体刚好是食品,所以产生了消费者权益和食品安全责任的竞合。两种说法都没有错误,但是根据特别法优于一般法的法律原则,适用食品安全法更有针对性。”
北京德翔律师事务所主任安翔向中新财经表示,这一问题的关键在于使用槽头肉是否违反《中华人民共和国食品安全法》。
据《中华人民共和国国家标准 (GB/T17236-2008) 生猪屠宰操作规程》规定,对屠宰后的猪必须进行“整修、复检”,其中明确要求:按顺序整修(猪)腹部、修割乳头,放血刀口,割除槽头、护心油、暗伤、脓疮、伤斑和遗漏病变腺体。
“如果本身用的原料就是对人体有害,属于有毒有害的情形,应依据《中华人民共和国食品安全法》第一百四十八条规定,向生产者或者经营者要求支付价款十倍或者损失三倍的赔偿金;如果没有违反食品安全法,但是存在以次充好、虚假宣传,适用的则是《中华人民共和国消费者权益保护法》第五十五条‘退一赔三’的规定。”
安翔认为,若东方甄选、三只羊网络销售的梅菜扣肉添加了槽头肉,那么就违反了食品安全法,符合“退一赔十”的情形。
- 上一篇:网上批评曝光商家一定构成侵权吗?
- 下一篇:四川集中曝光40起消费维权典型案例
京公网安备 11010802039537号