发布时间:2023-07-28 02:22:31
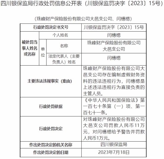
国家金融监督管理总局近日公布四川银保监局行政处罚信息公开表(川银保监罚决字〔2023〕15号),珠峰财产保险股份有限公司大邑支公司(以下简称“珠峰保险大邑支公司”)存在编制虚假财务资料的违法违规行为,闫橞楒是上述违法违规行为直接负责的主管人员。四川银保监局依据《中华人民共和国保险法》第一百七十条第(一)项、第一百七十一条对珠峰保险大邑支公司罚款人民币11万元,对闫橞楒给予警告并罚款人民币1万元。
《中华人民共和国保险法》第一百七十条:违反本法规定,有下列行为之一的,由保险监督管理机构责令改正,处十万元以上五十万元以下的罚款;情节严重的,可以限制其业务范围、责令停止接受新业务或者吊销业务许可证:
(一)编制或者提供虚假的报告、报表、文件、资料的;
(二)拒绝或者妨碍依法监督检查的;
(三)未按照规定使用经批准或者备案的保险条款、保险费率的。
《中华人民共和国保险法》第一百七十一条:保险公司、保险资产管理公司、保险专业代理机构、保险经纪人违反本法规定的,保险监督管理机构除分别依照本法第一百六十条至第一百七十条的规定对该单位给予处罚外,对其直接负责的主管人员和其他直接责任人员给予警告,并处一万元以上十万元以下的罚款;情节严重的,撤销任职资格。
以下为全文:

京公网安备 11010802039537号