发布时间:2023-06-20 03:07:51
中国网财经6月20日讯(记者 叶加)日前,上海梯之星信息科技有限公司因发布的Ulike脱毛仪电梯广告内容包含“医美级”字样,使用“高级女人用高级的”用语,违反广告法相关规定被北京市东城区市场监督管理局罚款20万元。

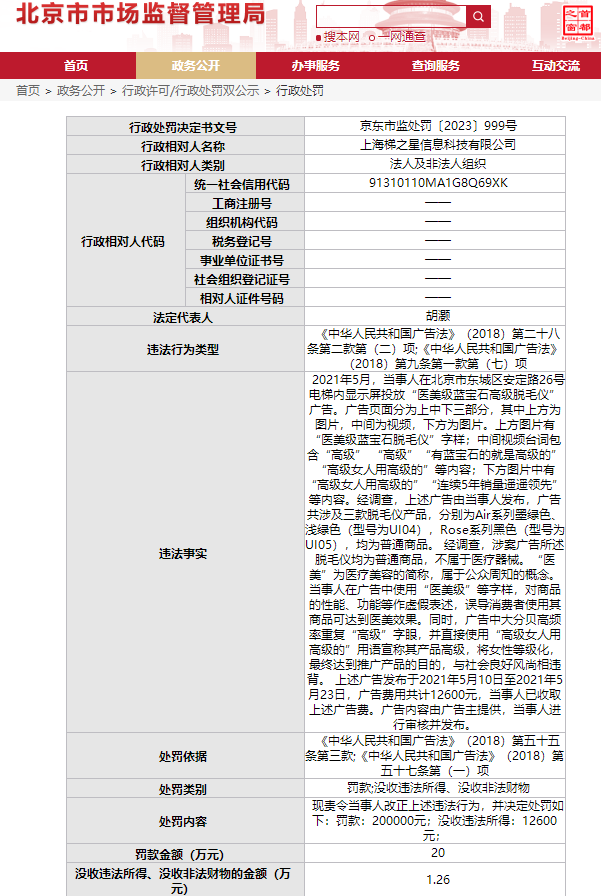
图源:北京市场监管局网站截图
据北京市场监管局网站相关处罚信息显示,2021年5月,当事人在北京市东城区安定路26号电梯内显示屏投放“医美级蓝宝石高级脱毛仪”广告。广告页面分为上中下三部分,其中上方为图片,中间为视频,下方为图片。上方图片有“医美级蓝宝石脱毛仪”字样;中间视频台词包含“高级” “高级”“有蓝宝石的就是高级的”“高级女人用高级的”等内容;下方图片中有“高级女人用高级的”“连续5年销量遥遥领先”等内容。
经北京东城区市场监管局调查,涉案广告所述脱毛仪均为普通商品,不属于医疗器械。“医美”为医疗美容的简称,属于公众周知的概念。当事人在广告中使用“医美级”等字样,对商品的性能、功能等作虚假表述,误导消费者使用其商品可达到医美效果。
此外,北京东城区市场监管局认为,上述广告中大分贝高频率重复“高级”字眼,并直接使用“高级女人用高级的”用语宣称其产品高级,将女性等级化,最终达到推广产品的目的,与社会良好风尚相违背。
上述广告发布于2021年5月10日至2021年5月23日,广告费用共计12600元,当事人已收取上述广告费。广告内容由广告主提供,当事人进行审核并发布。北京市东城区市场监督管理局依据广告法相关规定对当事人处以没收违法所得1.26万元、罚款20万元的行政处罚。
据悉,上述涉处罚的脱毛仪广告为Ulike宣传广告,该品牌此前就曾因其发布的“高级女人用高级的”广告语引发争议,被指给女性划分等级、物化女性。值得一提的是,Ulike关联公司杭州由莱科技有限公司此前还曾因广告语中出现“没有蓝宝石,我不脱”内容被杭州市市场监督管理局罚款30万元,处罚事由为“广告含有妨碍社会公共秩序和违背社会良好风尚的内容和情形”。

图源:梯之星官网截图
天眼查显示,上海梯之星信息科技有限公司注册资本1亿元,成立于2018年。公司官网显示,梯之星是一家基于电梯场景的人工智能和大数据服务企业,目前已在超过40个城市拥有近15万个终端点位。截至发稿,在该公司官网首页,上述涉处罚的Ulike脱毛仪广告仍在作为客服服务案例公开展示。
京公网安备 11010802039537号